DEI總線映射 IC 簡化了照明總線接口
發布時間:2021-07-07 16:59:24 瀏覽:3464
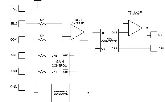
DEI 1030的設計目的是改善單位之間的照明總線監測。總線電壓轉換成為0-5vdc數據信號電平輸出,可用作操縱白熾燈的仿真模擬驅動器或輸入微處理器實現脈沖寬度調制。或提供操縱輸入到DEI1090LED驅動器,用LED仿真模擬白熾燈。每個總線電壓也無需不一樣的總線接口專用設備。消除了不一樣總線接口專用設備對每個總線電壓的規定要求。
DEI總線電壓由兩個開路/接地離散輸入挑選,容許自動裝置適應環境系統總線電流電壓。照明母線投射電源電路、公共端子和增益挑選輸入對DO-160C/DA3類(波形3,4和5)。

特性
縮減零部件數量;
真實性RMS轉換;
小規格尺寸(8L-SOIC-NB);
線束可編程控制器;
縮減多總線接口;
過溫保護穩定性;
do160C/DA3防雷;
適用于5VAC、5VDC、14VDC和28VDC總線;
深圳市立維創展科技有限公司,優勢提供DEI高端芯片訂購渠道,部分準備有現貨庫存。
詳情了解DEI請點擊:http?: //m.qxjyj.com/public/brand/53.html
或聯系我們的銷售工程師:0755-83050846 QQ: 3312069749
部分 # | 溫度范圍 | 產品包裝類型 |
DEI1030-G | -55 到 85 | 8 SOIC NB G |
上一篇: DYTRAN 3234系列通用加速度計
推薦資訊
Expresslane PEX8796?設備提供多主機PCI Express交換功能,使用戶可以通過可擴展性、帶寬測試、非堵塞互連將數臺主機連接到不同的端點,連接上各種應用程序,包括服務器、存儲體系和通訊設備渠道。PEX8796特別適合扇出、聚合和對等應用。
Rogers? RO4835IND LoPro板材能夠為60至81GHz短距離工業生產雷達探測應用領域提供低損耗和穩定性微波射頻性能。
在線留言